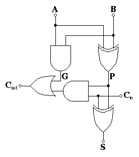
The Full-Adder

The Full-Adder


The Ripple Carry Adder

The Ripple Carry Adder


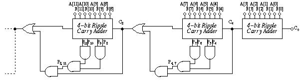
The Carry Skip Adder (a näive design)

The Carry Skip Adder



Last modified: Mon Oct 27 11:44:38 GMT 1997 by
Gerard M. Blair